欢迎访问体育与健康学院!
首页
学院概况
学院简介
机构设置
党建工作
政治学习
基层党建
意识形态
廉政教育
四史教育
规章制度
工作简报
师资队伍
师资现状
教师队伍
师资建设
专业建设
专业设置
课程建设
实践实训
专业综合评价
师范专业认证
体育教育专业
社会体育指导与管理专业
科学研究
科研动态
科研成果
学术交流
课程思政
排球课程思政
网球课程思政
《学校体育学》课程思政
合作实践
对外合作
协同育人
大学体育
制度及通知
校园体育文化
选课指南
课程教学大纲
总课表
质量标准
招生就业
招生工作
就业工作
团学工作
团委工作
学生工作
班级管理
学生社团
学生活动
团委规章制度
体质测试
下载专区
当前位置:
首页
>>
专业建设
>>
体育教育专业
>> 正文
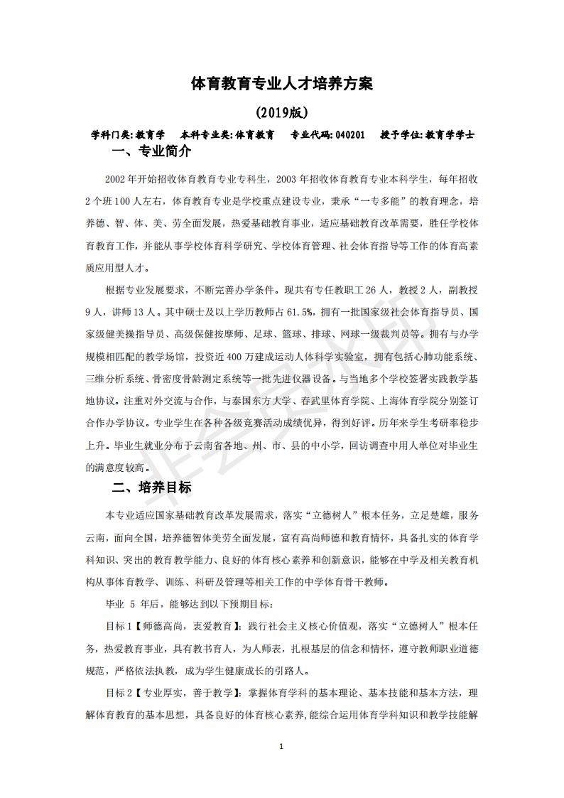
体育教育专业人才培养方案(2019版)修订版
发布者:
[发表时间]:2021-12-30
[来源]:
[浏览次数]: